Menu
Stichting OKF Opleiding volgen Opleiding verzorgen Vooropleidingen

Voortgang

Gedurende de opleiding moet ieder half jaar een voortgangsrapportage worden geschreven door de klinisch fysicus in opleiding. Aan de hand van deze verslagen volgt het College van Toetsing hoe de opleiding verloopt. We verwijzen u hiervoor naar het Centraal Reglement Opleiding, het Reglement Examen en het format voor de voortgangsrapportage.

De voortgangsrapportage dient u toe te voegen aan uw digitale dossier. De voortgangsrapportages zijn bedoeld als een periodieke evaluatie van de opleiding voor de klinisch fysicus in opleiding en de opleiders. Mocht het College van Toetsing problemen constateren, dan zal het u daarop aanspreken. Aanzienlijke wijzigingen ten opzichte van uw opleidingsplan dient u eerst ter goedkeuring voor te leggen aan uw subspecialisme-coördinator. Bij langdurige ziekte of zwangerschap is het noodzakelijk om contact op te nemen met uw subspecialisme-coördinator voor het formeel aanvragen van uitloop van de opleiding. Indien nodig kunnen tijdens de opleiding extra gesprekken plaatsvinden.

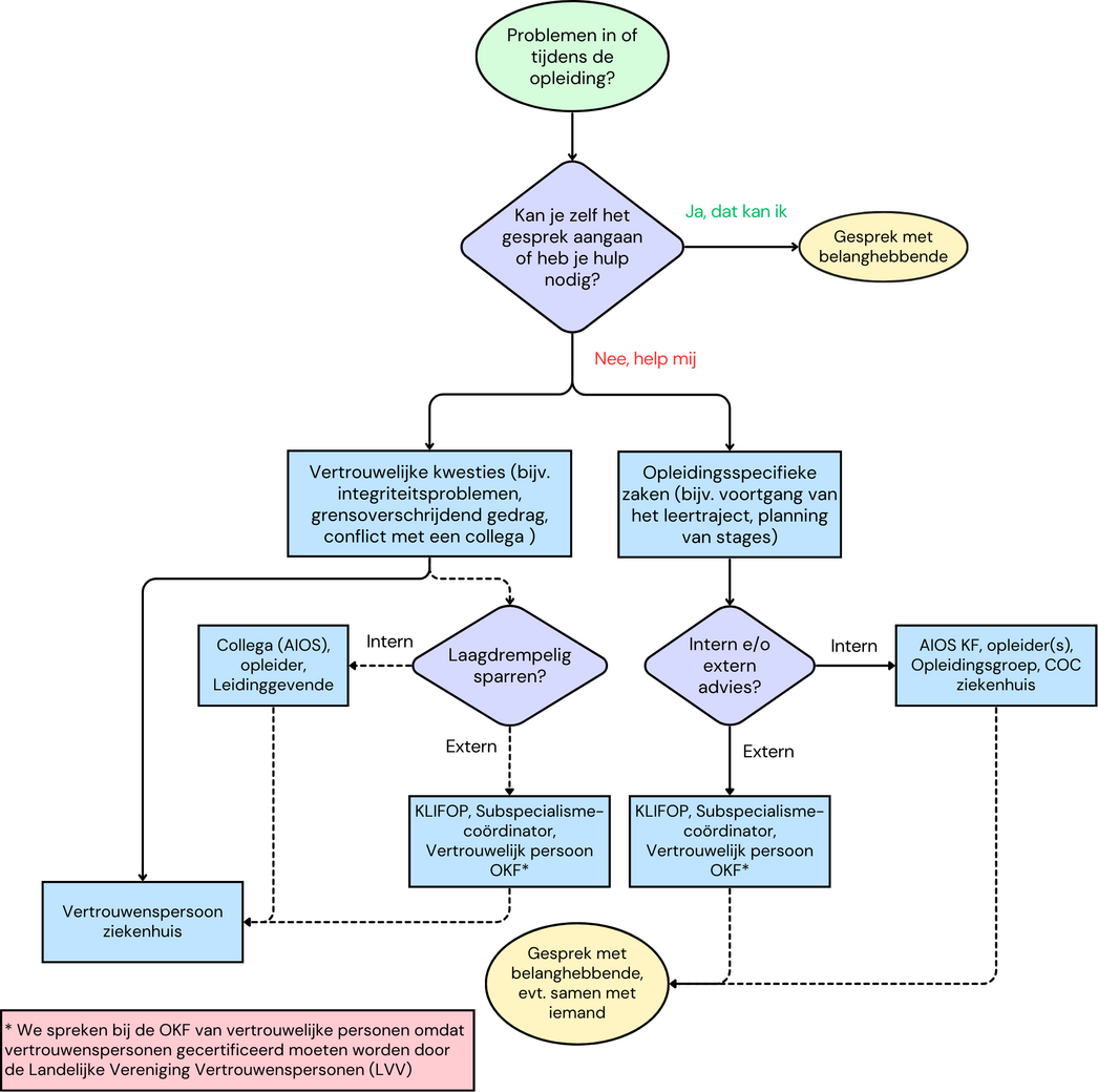
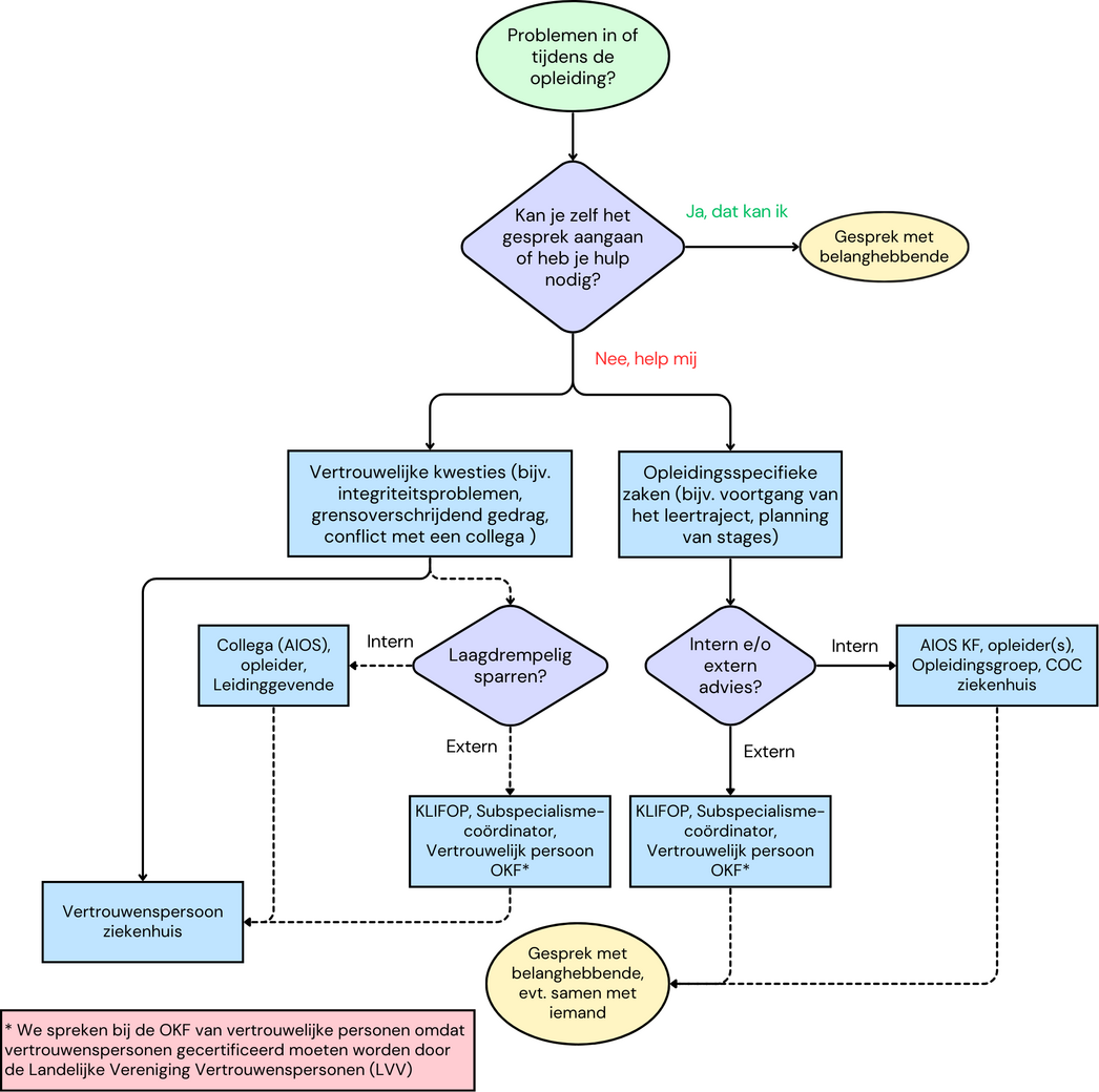
Bij structurele problemen tussen de klinisch fysicus in opleiding en de opleider dient contact opgenomen te worden met de subspecialisme-coördinator. Bij beëindiging van het contract gelden allereerst de normale arbeidsrechtelijke regels, zie ook het Centraal Reglement Opleiding. Een aantal tips om problemen in de voortgang van de opleiding te voorkomen vindt u hier.

Vertrouwelijke personen

Vanuit de stichting OKF vinden wij het belangrijk dat er op alle momenten van de opleiding laagdrempelig contact kan plaatsvinden. Het contact tussen de AIOS KF en de opleider is voor ons hierbij van groot belang. Mocht er tussen de opleider en de AIOS KF, door omstandigheden, problemen of moeilijkheden ontstaan, raden wij aan om contact te zoeken met de werkterreincoördinator en/of een van de twee vertrouwelijke personen van de stichting. Om jullie in dit proces te ondersteunen, biedt onderstaand stroomdiagram houvast.

De contactgegevens van de vertrouwelijke personen zijn te vinden via de NVKF-ledenlijst:

  • Matthijs Grimbergen
  • Kimmie de Bruin
Stroomdiagram VP OKF
Sluiten